电子制造企业 精细化ERP生产管理系统--易呈ERP软件
盛帆电子借助易呈 ERP生产管理系统规范了内控的标准、优化了企业内部管理流程、建立了统一的财务业务一体化集成平台与精细的成本管控平台,企业正逐步迈向智能制造智能管理。
信息化目标
1
实现订单的在线处理,通过系统来规范各业务部门工作的标准化;
2
对原材料采购过程实现可追溯,进一步对质量进行把控;
3
通过系统可以有效控制库存量,减少或杜绝呆滞的发生;
4
提高各部门的办公效率,特别是对历史数据的查询和统计;
5
通过业务数据共享 , 提高财务部门的办公效率。
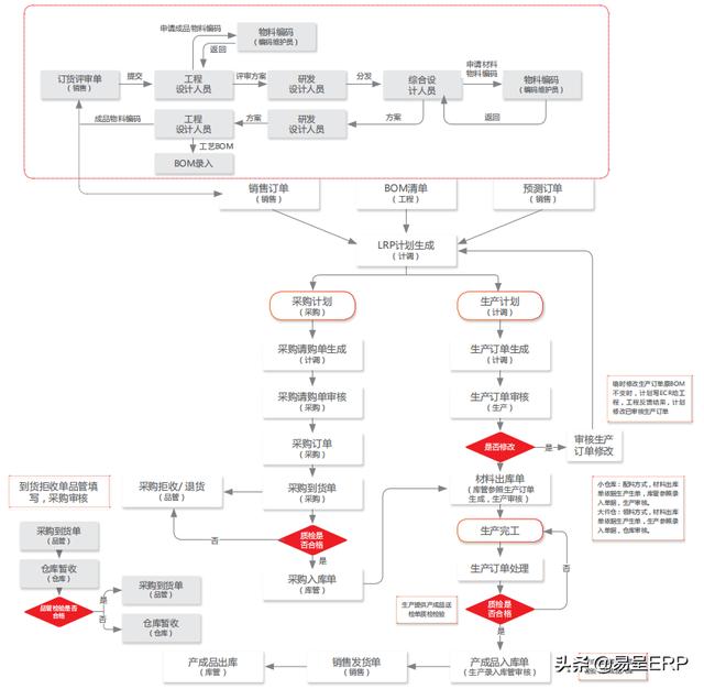
总体业务流程
• 研发设计人员根据新品规划要求和客户订单要求对新品进行编码规则定义,工程师对产品结构及工艺要求完善后传递至 易呈ERP生产管理软件,作为计划、生产、采购及财务核算依据;
• 安排计划时,根据计划安排需要选择相应销售订单,通过LRP计划管理系统分别展开编排其对应的采购计划、生产计划和委外计划, 可根据需要灵活调整计划选择范围;
• 根据 LRP 计划编排的生产订单作为车间生产加工指令,所有生产领料、完工入库均根据生产订单关联生成,保证生产任务 的清晰与准确,为生产过程管控和生产分析提供依据;
• 成本管理围绕生产订单及其对应领料及入库(投产完工)情况进行核算,通过定义合理的费用分摊标准实现成本的精细化管 理,精确分析产品
发布日期:2020-09-08 浏览:1281 作者:易呈云erp
